湖南衡阳市2026年Q2分布式光伏可开放容量公布

发布日期:2026-04-14    浏览次数:2


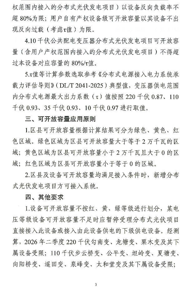
4月14日,湖南省衡阳市发改委公布2026年二季度湖南衡阳市各区县分布式光伏可开放容量。

根据公示,衡阳市下辖12个区县公司,2026年二季度分布式光伏可开放容量合计184.8MW。其中,3个区县公司承载力等级为绿色,其余均为黄色。

详情见下:

image.png

image.png

image.png

image.png

image.png


在线咨询
微信咨询
联系电话
18600907907
返回顶部