东方新能:拟斥资2.756亿元收购风光新能源资产

发布日期:2026-04-14    浏览次数:19


4月14日,东方新能发布重大资产购买报告书(草案)摘要(修订稿)。

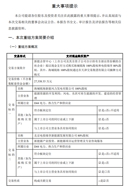
公告显示,东方新能拟以现金支付方式购买海城锐海100%股权和电投瑞享80%股权。其中,海城锐海100%股权通过在天津交易集团有限公司摘牌方式购买,交易价格为27558.55万元。

image.png

本次交易收购标的公司合计持有815.85MW 新能源电站资产,涵盖集中式风电、分散式风电、户用分布式光伏、工商业分布式光伏等多元类型。

image.png

东方新能表示,本次交易前,上市公司于2024年完成司法重整并成功剥离传统生态环保业务。根据《北京东方园林环境股份有限公司重整计划》,上市公司拟实施新能源业务战略布局,开展集中式电站开发和运营、分布式能源项目开发和运营、新能源资源证券化运营。通过本次交易,上市公司新增光伏电站、风电场的投资、开发、建设和运营等新能源业务,帮助上市公司按照《重整计划》持续推进新能源业务战略布局,加快公司业务转型,不断提高上市公司的盈利能力和抗风险能力。


在线咨询
微信咨询
联系电话
18600907907
返回顶部